2531번 회전초밥

문제
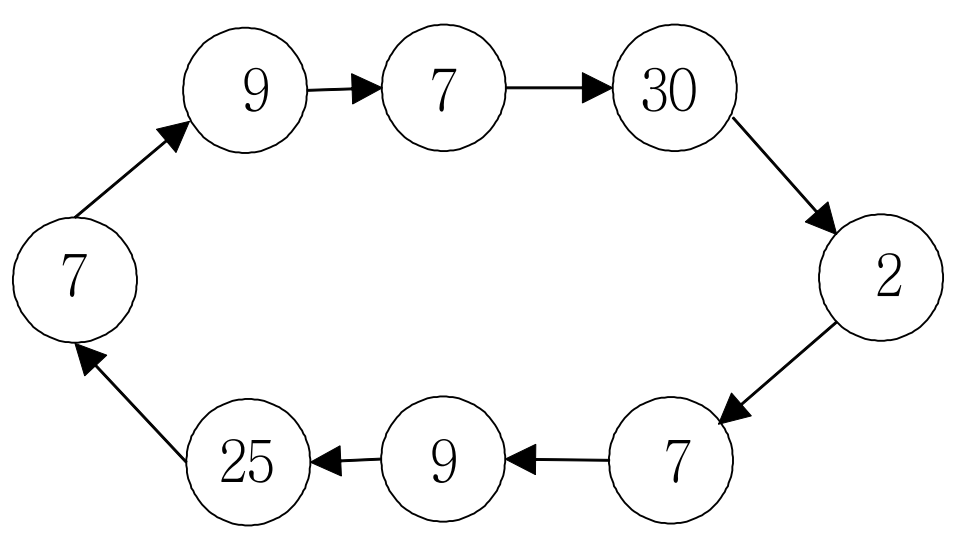
회전 초밥 음식점에는 회전하는 벨트 위에 여러 가지 종류의 초밥이 접시에 담겨 놓여 있고, 손님은 이 중에서 자기가 좋아하는 초밥을 골라서 먹는다. 초밥의 종류를 번호로 표현할 때, 다음 그림은 회전 초밥 음식점의 벨트 상태의 예를 보여주고 있다. 벨트 위에는 같은 종류의 초밥이 둘 이상 있을 수 있다.
https://upload.acmicpc.net/f29f0bd9-6114-4543-aa72-797208dc9cdd/-/preview/
새로 문을 연 회전 초밥 음식점이 불경기로 영업이 어려워서, 다음과 같이 두 가지 행사를 통해서 매상을 올리고자 한다.
- 원래 회전 초밥은 손님이 마음대로 초밥을 고르고, 먹은 초밥만큼 식대를 계산하지만, 벨트의 임의의 한 위치부터 k개의 접시를 연속해서 먹을 경우 할인된 정액 가격으로 제공한다.
- 각 고객에게 초밥의 종류 하나가 쓰인 쿠폰을 발행하고, 1번 행사에 참가할 경우 이 쿠폰에 적혀진 종류의 초밥 하나를 추가로 무료로 제공한다. 만약 이 번호에 적혀진 초밥이 현재 벨트 위에 없을 경우, 요리사가 새로 만들어 손님에게 제공한다.
위 할인 행사에 참여하여 가능한 한 다양한 종류의 초밥을 먹으려고 한다. 위 그림의 예를 가지고 생각해보자. k=4이고, 30번 초밥을 쿠폰으로 받았다고 가정하자. 쿠폰을 고려하지 않으면 4가지 다른 초밥을 먹을 수 있는 경우는 (9, 7, 30, 2), (30, 2, 7, 9), (2, 7, 9, 25) 세 가지 경우가 있는데, 30번 초밥을 추가로 쿠폰으로 먹을 수 있으므로 (2, 7, 9, 25)를 고르면 5가지 종류의 초밥을 먹을 수 있다.
회전 초밥 음식점의 벨트 상태, 메뉴에 있는 초밥의 가짓수, 연속해서 먹는 접시의 개수, 쿠폰 번호가 주어졌을 때, 손님이 먹을 수 있는 초밥 가짓수의 최댓값을 구하는 프로그램을 작성하시오.
입력
첫 번째 줄에는 회전 초밥 벨트에 놓인 접시의 수 N, 초밥의 가짓수 d, 연속해서 먹는 접시의 수 k, 쿠폰 번호 c가 각각 하나의 빈 칸을 사이에 두고 주어진다. 단, 2 ≤ N ≤ 30,000, 2 ≤ d ≤ 3,000, 2 ≤ k ≤ 3,000 (k ≤ N), 1 ≤ c ≤ d이다. 두 번째 줄부터 N개의 줄에는 벨트의 한 위치부터 시작하여 회전 방향을 따라갈 때 초밥의 종류를 나타내는 1 이상 d 이하의 정수가 각 줄마다 하나씩 주어진다.
출력
주어진 회전 초밥 벨트에서 먹을 수 있는 초밥의 가짓수의 최댓값을 하나의 정수로 출력한다.

import sys
from collections import defaultdict
N,D,K,C = map(int,input().split())
# input = sys.stdin.readline
#초밥 배열
S = []
#초밥 종류 딕셔너리
sushiType= defaultdict(int)
#초밥번호 받기
for i in range(N):
sushi = int(input())
S.append(sushi)
# sushiType[sushi] = 0
S.extend(S)
# 시작 전에 일단 K만큼 더해주기
for i in range(K):
sushiType[S[i]]+=1
maxv = len(sushiType)
for i in range(K,len(S)):
sushiType[S[i-K]]-=1
if sushiType[S[i-K]]==0:
del sushiType[S[i-K]]
sushiType[S[i]]+=1
# 보너스
sushiType[C] = 1
maxv = max(maxv,len(sushiType))
print(maxv)
느낀 점
- 이전에 풀었던 전형적인 투포인터 문제였다 (중첩반복문으로 하던거를 포인터 두개를 사용해서 루프 하나로 해결)
- 지금 left, right이란 변수를 따로 만들어서 사용하고 있지는 않은데, 만들어야 디버깅할 때 가독성이 높아질 것 같다.
- 회전 형식이기 때문에 ‘S.extend(S)’를 해야한다는것을 몰라서 처음에 헤메다가 이 부분만 다른 사람 풀이를 참고했다.
- 처음에 딕셔너리가 아니라 Set을 사용하려고 했는데, 같은 번호의 초밥이 2번까지 나올 수 있어서, 계산이 까다로워진다..
- 해당 딕셔너리의 value가 0이라면 삭제해버리는 로직을 떠올리기 전에, list comprehension으로 dict를 list로 만들고 set으로 감싸서 len을 구하는... 복잡한 방법을 생각했었는데 이렇게 하면 시간 초과가 난다.
배운 점
- defaultdict를 사욤함으로써 굳이 미리 0으로 초기화 해두지 않아도 되고, Key Error가 나는 것을 방지할 수 있다.
Author And Source
이 문제에 관하여(2531번 회전초밥), 우리는 이곳에서 더 많은 자료를 발견하고 링크를 클릭하여 보았다 https://velog.io/@a87380/2531번-회전초밥저자 귀속: 원작자 정보가 원작자 URL에 포함되어 있으며 저작권은 원작자 소유입니다.
우수한 개발자 콘텐츠 발견에 전념
(Collection and Share based on the CC Protocol.)